ํฐ์คํ ๋ฆฌ ๋ทฐ
์ต์ข ํ๋ก์ ํธ ์์ ๋จ๊ณ์์ ์ฃผ์ ์ ํ์ด์ง ๊ตฌ์ฑ, ์ ์ ํ๋ก์ฐ ๋ฑ ์ผ์ถ ๊ฐ๋ฅ์ด ์ ํด์ก๋ค.
๋์์ด๋๋ถ๊ณผ ๋ฏธํ ์ ์๋๊ณ ์ ๋ฆฌํด ๋ณธ ํต์ฌ ๊ธฐ๋ฅ์ ๊ธฐ๋กํ๋ค.
์ฐ๋ฆฌ ์กฐ์ ์ฃผ์ ๋ '์ฌ๋ ๋ณ ์ผ์ ๊ด๋ฆฌ ์๋น์ค' ์์ ์์๋์๋ค.
๊ฐ์ธ์ด ์ฌ์ฉํ๋ ํ์ด์ง์ด๋ฉฐ (์ถํ ์์ ์๋น์ค๋ก ํ์ฅ ๊ฐ๋ฅ์ฑ ๋ค๋ถ)
์ฌ์ฉ์๊ฐ ์ฃผ๋ณ ์ฌ๋๋ค์ ์ถ๊ฐํ๊ณ ๊ทธ ์ฌ๋๊ณผ์ ์ผ์ ์ ์ ๋ฆฌ, ๊ธฐ๋กํ๋ค๋ ์ ์์ ์ผ๋ฐ ์ผ์ ๊ด๋ฆฌ ์๋น์ค์๋ ์ฐจ๋ณ์ ์ ๋๊ณ ์๋ค.
๋ณดํต ์ผ์ ๊ด๋ฆฌ๋ ๋ชจ๋ฐ์ผ์์ ์ฃผ๋ก ์ฌ์ฉํ์ง๋ง, ์น ๊ฐ๋ฐ์ ์ฃผ๋ก ๋ฐฐ์ด ์ฐ๋ฆฌ๋ pc๋ฅผ ์ฐ์ ์ผ๋ก ๊ฐ๋ฐ, ์ถํ ๋ฐ์ํ/์ ์ํ์ ๊ณ ๋ คํ์ฌ ๋ชจ๋ฐ์ผ์์๋ ์ฌ์ฉ ๊ฐ๋ฅํ๋๋ก ์ด์ผ๊ธฐ ๋๋์๋ค.
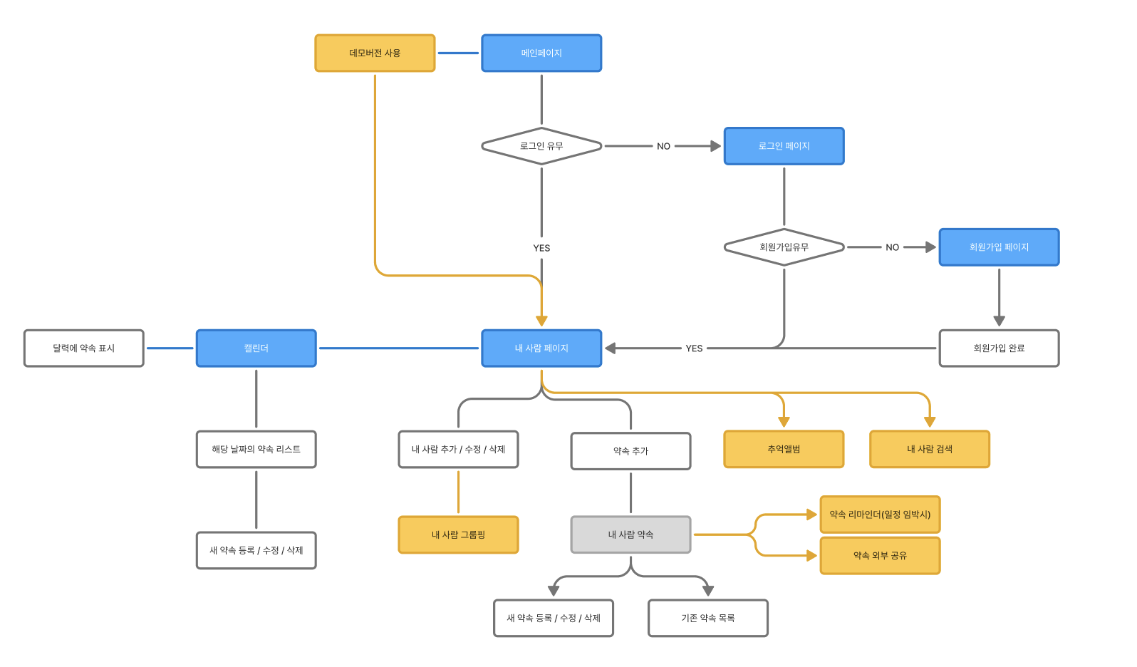
MVP ๊ตฌํ๋ฒ์ ์ค์ ๋ฐ ํต์ฌ ๊ธฐ๋ฅ
MVP(์ต์ ํ์ ๊ธฐ๋ฅ)๋ ์๋ ๊ทธ๋ฆผ ์ค ๋นจ๊ฐ์์ผ๋ก ํ์ํ์์ผ๋ฉฐ
์ฝ์๊ณผ ๋ด ์ฌ๋์ ๋ํ CRUD ๋ผ๊ณ ๋ณผ ์ ์๋ค.

MVP ๊ตฌํ์ด ์๋ฃ๋๊ณ ์ถ๊ฐ์ ์ผ๋ก ๊ธฐ๋ฅ์ ๋ง๋ถ์ด๊ณ ์ ํ๋ค.
ํ์ ๊ธฐ๋ฅ ๊ตฌํ๋ถํฐ ์๋ฃํ๋ ๋ฐฉ์์ ์ถ๊ตฌํ๋ ์ด์ ๋ ๋ค์๊ณผ ๊ฐ๋ค.
'๋ฉ์ง ์๋์ฐจ'๋ฅผ ๋ง๋ค์ด์ผ๊ฒ ๋ค๋ ๋ชฉํ๋ฅผ ์ธ์ ์ ๋, 1๋จ๊ณ์์ ์ ์๋์ ์ฐจ์ด๊ฐ ์๋ค.
not์ ํด๋นํ๋ ๋ถ๋ถ์ 3๋จ๊ณ๊น์ง ์ ํ ๊ตด๋ฌ๊ฐ์ง ์๋ค๊ฐ ๋ง์ง๋ง ๋จ๊ณ์์์ผ ๊ฒจ์ฐ ์๋์ฐจ๋ฅผ ๋ง๋ค์ด๋ธ๋ค.
ํ์ง๋ง like this๋ ๋น๋ก ๋ฉ์ง ์๋์ฐจ๋ ์๋์ง์ธ์ ,
1๋จ๊ณ์์๋ถํฐ '๊ตด๋ฌ๊ฐ๋ ํ ๊ฒ'์ ๋ง๋ค์ด๋ด์๊ณ , ์ ์ฐจ ๋ฐ์ ์์ผ ๋์ฑ ๋ฉ์ง ์๋์ฐจ๊ฐ ์์ฑ๋์๋ค.

ํ๋ก์ ํธ๋ ๋ง์ฐฌ๊ฐ์ง๋ก ๊ธฐ์ด ๋จ๊ณ์์ ํ์์ ์ธ ๊ธฐ๋ฅ๋ง์ ์์ฑํ๋ฉฐ ์ ์ฐจ ๋์์ง๋ ์๋น์ค๋ฅผ ๊ตฌํํด๋๊ฐ๊ณ ์ ํ๋ค.
ํต์ฌ ๊ธฐ๋ฅ ๋ฐ ์คํ
A. ์ธ์ฆ ๋ฐ ์ฌ์ฉ์ ๊ด๋ฆฌ
- ๋ก๊ทธ์ธ / ํ์๊ฐ์
- supabase auth๋ก ์ธ์ฆ ์ธ๊ฐ ์์คํ ๊ตฌํ
- ์์ ๋ก๊ทธ์ธ ์ง์ (Google, Kakao)
- ์ฌ์ฉ์ ์ธ์ฆ ์ํ์ ๋ฐ๋ฅธ Protected ํ์ด์ง ๊ตฌ์ฑ ๋ฐ ํด๋ผ์ด์ธํธ ์ฌ์ด๋ ๋ฆฌ๋ค์ด๋ ์ ์ฒ๋ฆฌ
- ์ ํจ์ฑ ๊ฒ์ฌ
- (์ถ๊ฐ) ๋ฐ๋ชจ๋ฒ์ ์ฒดํํ๊ธฐ ๋ฒํผ ์ถ๊ฐ(๋ฐ๋ชจ ๋ฒ์ ํ์ด์ง๋ก ์ด๋)
B. Home ํ์ด์ง
- ํ์ด์ง์ ๋ํ ๊ธฐ๋ฅ ๊ฐ๋จํ ์ค๋ช
- ๋ด์ฌ๋ ์ถ๊ฐ ๋ฒํผ์ ๋๋ฅด๋ฉด ์ธ๋งฅ๊ด๋ฆฌ ํ์ด์ง๋ก ์ด๋
- ์บ๋ฆฐํฐ๋ก ์ด๋ ๋ฒํผ
- ์ฝ์ ๋ฆฌ์คํธ ์ด๋ ๋ฒํผ
C. Calendar ํ์ด์ง
- ์บ๋ฆฐ๋ ๋ณด์ฌ์ฃผ๊ธฐ(R)
- ์ฝ์ ์ถ๊ฐ, ์์ , ์ญ์ (CUD)
- (์ถ๊ฐ)
- ์ผ์ ์ธ๋ถ ๊ณต์ (์นดํก, ๋ฌธ์)
- ์ผ์ ์๋ฆผ ๊ธฐ๋ฅ (์ผ์ ์๋ฐ ์)
D. ์ธ๋งฅ ๊ด๋ฆฌ ํ์ด์ง
- ์ฌ๋,์ฝ์ ์ถ๊ฐ ๋ฐ ๊ด๋ฆฌ (CRUD)
- ๊ทธ ์ฌ๋๊ณผ์ ๊ด๊ณ level ์ง์ (๊ณ ์ ๋ ๋ฒจ)
- ์จ๋๋ฅผ ๋ํ๋ด๋ ์บ๋ฆญํฐ์ ํ์ ?
- ์จ๋๊ณ?
- (์ถ๊ฐ)
- ๊ทธ ์ฌ๋๊ณผ์ ์ถ์ต ์จ๋ฒ
- ๊ด๊ณ ์น๋ฐ๋
- ์ฌ๋ ์ด๋ฆ ๊ฒ์
- ๋ด ์ฌ๋ ๊ทธ๋ฃนํ(์๋ชจ์)
์ ์ ํ๋ก์ฐ
์ ์ ๊ฐ ์ฐ๋ฆฌ ์๋น์ค๋ฅผ ์ฌ์ฉํ๋ค๋ฉด?

ํ๋ก์ ํธ ํน์ฑ ์ ํ์๊ฐ์ / ๋ก๊ทธ์ธ ์์ด ์๋น์ค๋ฅผ ์ด์ฉํ๊ธฐ๊ฐ ์ด๋ ต๋ค.
MVP ๋จ๊ณ์์๋ ๋ฉ์ธํ์ด์ง์์ ์ฌ์ดํธ์ ๋ํ ์ค๋ช ์ ํ์ธํ ์ ์์ผ๋ฉฐ ๊ธฐ๋ฅ ์ฌ์ฉ ์์๋ ๋ก๊ทธ์ธ ํผ์ ๊ผญ ๊ฑฐ์ณ์ผํ๋ค.
[์ถ๊ฐ ๊ธฐ๋ฅ]
์ดํ '๋ฐ๋ชจ(์ฒดํํ) ๊ธฐ๋ฅ'์ ๋์ ํ์ฌ ๋ก๊ทธ์ธ ์์ด๋ ์๋น์ค๋ฅผ ๊ตฌํํด๋ณผ ์ ์๋๋ก UX๋ฅผ ํฅ์์ํค๊ณ ์ ํ๋ค.
๋ํ ๋ค์ํ ๊ธฐ๋ฅ๋ค์ ๋์ฑ ์ถ๊ฐํ์ฌ ๋ณผ๋ฅจ์ ์ ์ฐจ ๋๋ ค๊ฐ ์์ ์ด๋ค.

'Project' ์นดํ ๊ณ ๋ฆฌ์ ๋ค๋ฅธ ๊ธ
| [์ฌ๋๋ณ_Day4] RBC ํํค์น๊ธฐ 1 - Webpack์ CSS ์ฒ๋ฆฌ (0) | 2025.04.02 |
|---|---|
| [์ฌ๋๋ณ_Day3] ์บ๋ฆฐ๋ ๋ผ์ด๋ธ๋ฌ๋ฆฌ ๋น๊ต๐ (0) | 2025.04.01 |
| [NEXTFLIX_Day3] ํ์ด์ง๋ค์ด์ (2) - ๋์ ๋ผ์ฐํ ์๋ ๋ฐฉ์ (0) | 2025.03.24 |
| [NEXTFLIX_Day3] ํ์ด์ง๋ค์ด์ (1) - ๊ธฐ๋ฅ ํ์ (1) | 2025.03.24 |
| [NEXTFLIX_Day2] ๊ตฌ์กฐํ ๋ฐ ์ ์ (5) | 2025.03.22 |